La página volverá a cargarse después de modificar este control
Manual de uso de Logic Pro
- Te damos la bienvenida
-
- Novedades de Logic Pro for Mac 10.7.8
- Novedades de Logic Pro for Mac 10.7.5
- Novedades de Logic Pro 10.7.3
- Novedades de Logic Pro 10.7
- Novedades de Logic Pro 10.6
- Novedades de Logic Pro 10.5
- Novedades de Logic Pro 10.4
- Novedades de Logic Pro 10.3
- Novedades de Logic Pro 10.2
- Novedades de Logic Pro 10.0
-
- ¿Qué es Logic Pro for Mac?
- Nociones básicas sobre los proyectos de Logic Pro
- Utilizar los comandos de menú y los comandos de teclado
- Usar todas las funciones de Logic Pro
- Deshacer y rehacer ediciones
- Gestionar contenido de Logic Pro
- Cómo obtener ayuda
-
- Introducción a los proyectos
- Crear proyectos
- Abrir proyectos
- Guardar proyectos
- Eliminar proyectos
-
- Reproducir un proyecto
- Ajustar la posición del cursor de reproducción
- Controlar la reproducción con los botones de transporte
- Utilizar los menús de función rápida de transporte
- Usar comandos de teclado de transporte
- Personalizar la barra de controles
- Cambiar el modo de visualización de la pantalla LCD en Logic Pro for Mac
- Monitorizar y reiniciar eventos MIDI
- Utilizar el área de ciclo
- Utilizar la función “Capturar eventos”
- Usar un mando a distancia Apple Remote para controlar Logic Pro
- Usar un mando a distancia Logic Remote para controlar proyectos de Logic Pro
- Previsualizar proyectos en el Finder
- Cerrar proyectos
- Ver información del proyecto
-
- Introducción a las pistas
-
- Crear pistas
- Crear pistas utilizando arrastrar y soltar
- Crear pistas con canales existentes
- Asignar pistas a diferentes canales
- Seleccionar pistas
- Duplicar pistas
- Cambiar el nombre de las pistas
- Cambiar los iconos de pista
- Cambiar los colores de las pistas
- Reordenar las pistas
- Hacer zoom en las pistas
- Reemplazar o doblar sonidos de percusión
-
- Introducción a la cabecera de pista
- Silenciar las pistas
- Aplicar un solo a las pistas
- Ajustar los niveles de volumen de las pistas
- Ajustar la posición panorámica de las pistas
- Activar pistas para la grabación
- Activar la monitorización de entrada de pistas de audio
- Utilizar alternativas de pista
- Desactivar las pistas
- Proteger las pistas
- Congelar las pistas
- Ocultar pistas
- Eliminar pistas
- Editar varias pistas
-
- Introducción a los patches
- Seleccionar un patch
- Seleccionar preajustes y otros tipos de archivo en la biblioteca
- Ver patches para un paquete de sonido particular
- Buscar correcciones por nombre
- Fusionar ajustes de patch con la corrección actual
- Restablecer patches
- Guardar patches personalizados
- Asociar patches de interpretación
- Controlar la temporización con la pista Groove
- Utilizar un procesamiento basado en la selección
- Editar parámetros de pista
-
- Introducción
-
- Antes de grabar instrumentos de software
- Tocar instrumentos de software
- Grabar instrumentos de software
- Grabar tomas adicionales de instrumentos de software
- Sobregrabar grabaciones de instrumentos de software
- Borrar espacios en blanco en las grabaciones de instrumentos de software
- Usar la repetición de notas
- Reemplazar grabaciones de instrumentos de software
- Grabar en varias pistas de instrumentos de software
- Grabar varios dispositivos MIDI en diversas pistas
- Grabar audio e instrumentos de software simultáneamente
- Utilizar técnicas de grabación de introducción por pasos
- Grabar mensajes MIDI desde otra app de música
- Utilizar el metrónomo
-
- Introducción a la organización
-
- Introducción al área Pistas
- Colocar ítems utilizando la regla
- Colocar los ítems utilizando guías de alineación
- Ajustar ítems a la parrilla
- Aplicar el zoom automáticamente en el área Pistas
- Cuantizar pasajes
- Controlar el posicionamiento con modos de arrastre
- Hacer un barrido de un proyecto
- Desplazarse y hacer zoom en el área Pistas
- Personalizar la barra de herramientas
-
- Introducción a los pasajes
- Seleccionar pasajes
- Seleccionar partes de pasajes
- Cortar, copiar y pegar pasajes
- Desplazar pasajes
- Añadir o eliminar vacíos
- Retardar la reproducción de pasajes
- Reproducir pasajes en loop
- Repetir pasajes
- Redimensionar pasajes
- Silenciar y aislar pasajes
- Expandir/comprimir pasajes en el tiempo
- Invertir pasajes de audio
- Dividir pasajes
- Desmezclar pasajes MIDI
- Unir pasajes
- Crear pasajes en el área Pistas
- Modificar la ganancia de pasajes de audio en el área Pistas en Logic Pro for Mac
- Normalizar pasajes de audio en el área Pistas
- Crear alias de pasajes MIDI
- Convertir pasajes MIDI repetidos en loops
- Cambiar el color de los pasajes
- Convertir los pasajes de audio en samples para un instrumento Sampler
- Renombrar pasajes
- Eliminar pasajes
- Crear plantillas Groove
-
- Introducción
- Seleccionar pasajes de audio
- Cortar, copiar y pegar pasajes de audio
- Mover pasajes de audio
- Acortar pasajes de audio
- Dividir y unir pasajes de audio
- Ajustar modificaciones a cruces por cero
- Eliminar pasajes de audio
- Utilizar Flex Time y Flex Pitch en el editor de pistas de audio de Logic Pro for Mac
- Usar la automatización en el editor de pistas de audio
-
- Introducción
-
- Añadir notas
- Seleccionar notas
- Ajustar ítems a la parrilla
- Desplazar notas
- Copiar notas
- Cambiar el tono de las notas
- Redimensionar notas
- Editar la velocidad de las notas
- Cuantizar la temporización de las notas
- Cuantizar el tono de notas
- Cambiar articulaciones de nota
- Bloquear la posición de los eventos
- Silenciar notas
- Cambiar el color de nota
- Ver etiquetas de nota
- Eliminar notas
- Expandir/comprimir notas en el tiempo
- Ver varios pasajes MIDI
- Dividir acordes
- Área Automatización/MIDI del editor de teclado
- Abrir otros editores
-
- Introducción a Flex Time y Flex Pitch
-
- Algoritmos y parámetros de Flex Time
- Ajustar el tiempo utilizando marcadores Flex
- Ajustar el tiempo utilizando selecciones de marquesina
- Ajuste del tiempo con la herramienta Flex
- Eliminar, restaurar y mover marcadores Flex
- Ajustar la temporización de pistas con Flex Time activado mediante el menú Cuantizar
-
- Algoritmo y parámetros de Flex Pitch
- Editar el tono y la temporización con Flex Pitch
- Editar rápidamente el tono de audio en el área Pistas
- Corregir la temporización de pasajes de audio con Flex Pitch
- Cuantizar el tono de pasajes de audio
- Crear MIDI a partir de grabaciones de audio
- Cambiar la ganancia de notas en pasajes de audio
- Utilizar la velocidad variable para modificar la velocidad y el tono del audio
-
- Introducción a las funciones de edición avanzadas de Logic Pro for Mac
-
- Introducción al editor de pasos
-
- Cambiar la parrilla y la visualización de pasos
- Crear pasos en el editor de pasos
- Seleccionar pasos en el editor de pasos
- Eliminar pasos en el editor de pasos
- Restaurar pasos eliminados en el editor de pasos
- Cambiar los valores de paso en el editor de pasos
- Desplazar y copiar pasos en el editor de pasos
- Proteger la posición de los pasos
- Utilizar conjuntos de líneas
-
- Introducción al editor de archivos de audio
- Reproducir archivos de audio en el editor de archivos de audio
- Desplazarse por los archivos de audio en el editor de archivos de audio
-
- Comandos de edición del editor de archivos de audio
- Editar archivos de audio con marcadores de transitorios
- Utilizar la herramienta Lápiz del editor de archivos de audio
- Acortar o silenciar archivos de audio
- Eliminar desplazamiento de CC
- Ajustar los niveles de los archivos de audio
- Normalizar archivos de audio
- Fundir archivos de audio
- Revertir audio e invertir fases
- Comandos de loop del editor de archivos de audio
- Deshacer las ediciones del editor de archivos de audio
- Realizar copias de seguridad de archivos de audio
- Utilizar un editor de samples externo
-
- Introducción a la mezcla
- Ajustar los formatos de entrada del canal
- Ajustar las posiciones de panorámica o balance de los canales
- Silenciar y aislar canales
-
- Introducción a los módulos
- Añadir, eliminar, mover y copiar módulos
- Insertar un módulo en una pista con la herramienta arrastrar y soltar
- Activar módulos en canales inactivos
- Utilizar el ecualizador de canal
- Trabajar en la ventana de módulos
- Trabajar con ajustes de módulo
- Trabajar con latencias de módulo
- Trabajar con módulos de Audio Units en Logic Pro for Mac
- Compatibilidad con módulos ARA 2
- Usar MPE con instrumentos de software
- Usar el gestor de módulos
- Trabajar con ajustes de canal
-
- Direccionar audio por medio de efectos de inserción
- Direccionar audio por medio de efectos de envío
- Ajustar la panoramización para envíos por separado
- Utilizar instrumentos multisalida
- Utilizar canales de salida
- Definir la salida estéreo de un canal
- Definir la salida mono de un canal
- Crear pistas para canales de flujo de señal
- Panorámica surround
- Utilizar la ventana “Etiquetas E/S”
- Deshacer y rehacer ajustes del mezclador y de los módulos
-
- Introducción a la automatización
- Automatización de pistas frente a automatización de pasajes
- Mostrar curvas de automatización
- Seleccionar los modos de automatización
- Ajustar la automatización a las posiciones de la parrilla
- Editar la automatización en la lista de eventos de automatización
- Escribir automatización con controladores externos
-
- Introducción a Smart Controls
- Mostrar Smart Controls para efectos maestros
- Seleccionar un diseño de Smart Control
- Asignación automática de controlador MIDI
- Asociar controles de pantalla automáticamente
- Asociar controles de pantalla
- Editar parámetros de asociación
- Usar gráficos de asociación de parámetros
- Abrir la ventana de módulo de un control de pantalla
- Cambiar el nombre de un control de pantalla
- Utilizar los ID de articulación para modificar las articulaciones
- Asignar controles de hardware a controles de pantalla
- Comparar ediciones de Smart Controls con ajustes guardados
- Usar el arpegiador
- Automatizar los movimientos de los controles de pantalla
-
- Introducción a Live Loops
- Iniciar y detener celdas
- Trabajar con celdas de Live Loops
- Cambiar ajustes de loop para celdas
- Cómo interactúan la parrilla de Live Loops y el área Pistas
- Editar celdas
- Editar escenas
- Trabajar en el editor de celdas
- Bounce de celdas
- Grabar una interpretación de Live Loops
- Cambiar los ajustes de la parrilla de Live Loops
- Controlar Live Loops con otros dispositivos
-
- Introducción al secuenciador de pasos
- Utilizar el secuenciador de pasos con Drum Machine Designer
- Grabar patrones del secuenciador de pasos en directo
- Grabar por pasos patrones del secuenciador de pasos
- Cargar y guardar patrones
- Modificar la reproducción del patrón
- Editar pasos
- Editar filas
- Inspectores del secuenciador de pasos
- Personalizar el secuenciador de pasos
-
- Introducción a los cambios globales
-
- Introducción al tempo
-
- Introducción al tempo inteligente
- Usar la grabación de tempo libre
- Seleccionar el modo de tempo del proyecto
- Seleccionar el ajuste de Flex & Follow
- Utilizar el tempo inteligente con audio multipista
- Trabajar en el editor de tempo inteligente
- Mejorar el análisis de tempo con indicaciones
- Obtener resultados de análisis correctos con ayuda de los marcadores de tiempo
- Bloquear un intervalo para proteger las ediciones del editor de tempo inteligente
- Ajustar las grabaciones de audio al tempo del proyecto
- Ajustar el tempo a un pasaje de audio
- Usar información de tempo del archivo de audio
- Grabar cambios de tempo.
- Utilizar el Intérprete de tempo
- Utilizar un fader de tiempo
- Controlar el volumen del proyecto
-
- Introducción
-
- Introducción al editor de partituras
- Ver la notación musical
- Importar archivos MusicXML
- Colocar los ítems gráficamente
- Desplazar y copiar ítems
- Redimensionar notas y símbolos
- Ajustar espacio libre
- Repetir eventos
- Insertar ítems en varios pasajes
- Editar varios ítems
- Seleccionar varios pasajes
- Ocultar pasajes
- Añadir notas
-
- Introducción a la Caja de componentes
- Ver símbolos de partitura
- Seleccionar símbolos de partitura
- Añadir notas y silencios
- Añadir notas y símbolos a varios pasajes
- Añadir cambios de armadura y compás
- Cambiar el signo de clave
- Añadir marcas de dinámica, ligados y crescendos
- Cambiar las cabezas de nota
- Añadir símbolos a notas
- Añadir trinos, ornamentos y símbolos de trémolo
- Añadir marcas de pedal de resonancia
- Añadir símbolos de acorde
- Añadir parrillas de acordes y símbolos de tablatura
- Añadir líneas de compás, signos de repetición y signos de coda
- Añadir símbolos de salto de página y línea
-
- Seleccionar notas
- Desplazar y copiar notas
- Cambiar el tono, la duración y la velocidad de una nota
- Cambiar articulaciones de nota
- Cuantizar la temporización de las notas
-
- Introducción a los atributos de nota
- Cambiar las cabezas de nota
- Cambiar el tamaño y la posición de una nota
- Cambiar cómo se muestran las alteraciones
- Cambiar cómo se muestran los barrados
- Cambiar las asignaciones de voz o pentagrama
- Cambiar la dirección de las ligaduras
- Cambiar la síncopa o la interpretación de la nota
- Utilizar notas independientes
- Cambiar el color de nota
- Reiniciar los atributos de nota
- Restringir la introducción a la tonalidad actual
- Controlar cómo se muestran las ligaduras
- Añadir y editar n-sillos
- Anular el valor de cuantización con n-sillos
- Añadir notas de adorno y notas independientes
- Eliminar notas
- Utilizar la automatización en el editor de partituras
-
- Introducción a los estilos de pentagrama
- Asignar estilos de pentagrama a las pistas
- Ventana “Estilos de pentagrama”
- Crear y duplicar estilos de pentagrama
- Editar estilos de pentagrama
- Editar los parámetros de pentagrama, voz y asignación
- Añadir y eliminar pentagramas o voces en la ventana “Estilos de pentagrama” de Logic Pro for Mac
- Copiar pentagramas o voces en la ventana “Estilos de pentagrama” de Logic Pro for Mac
- Copiar estilos de pentagrama entre proyectos
- Eliminar estilos de pentagrama
- Asignar notas a voces y pentagramas
- Mostrar partes polifónicas en pentagramas independientes
- Cambiar la asignación de pentagrama de los símbolos de la partitura
- Barrar notas entre pentagramas
- Utilizar estilos de pentagrama asociados para notación de percusión
- Estilos de pentagrama predefinidos
-
- Introducción a los conjuntos de partituras
- Seleccionar un conjunto de partituras
- Crear y eliminar conjuntos de partituras
- Editar parámetros de conjuntos de partituras
- Cambiar los instrumentos de un conjunto de partituras
- Redimensionar conjuntos de partituras
- Crear diseños para una partitura y sus partes
- Extraer partes de una partitura
- Importar conjuntos de partituras desde otros proyectos
- Compartir una partitura
-
-
- Introducción a los ajustes del proyecto
- Pestaña General de ajustes del proyecto
- Panel Metrónomo de ajustes del proyecto
- Panel “Tempo inteligente” de ajustes del proyecto
- Panel Grabación de ajustes del proyecto
-
- Ajustes globales del proyecto
- Pestaña “Números y nombres” de ajustes del proyecto
- Pestaña Tablatura de ajustes del proyecto
- Pestaña “Acordes y parrillas” de ajustes del proyecto
- Pestaña “Claves y compases” de ajustes del proyecto
- Pestaña Disposición de ajustes del proyecto
- Pestaña “Significado MIDI” de ajustes del proyecto
- Pestaña Colores de ajustes del proyecto
- Panel Vídeo de ajustes del proyecto
- Panel Componentes de ajustes del proyecto
-
- Introducción a los comandos de teclado
- Buscar, importar y guardar comandos de teclado
- Asignar comandos de teclado
- Copiar e imprimir comandos de teclado
-
- Comandos globales
- Comandos de superficies de control globales
- Varias ventanas
- Ventanas que muestran archivos de audio
- Pistas de ventana principal y varios editores
- Varios editores
- Visualizaciones con regla temporal
- Visualizaciones que muestran automatización
- Pistas de ventana principal
- Parrilla de Live Loops
- Mezclador
- Entorno MIDI
- Editor de teclado
- Editor de partituras
- Editor de eventos
- Editor de pasos
- Secuenciador de pasos
- Audio del proyecto
- Editor de archivos de audio
- Editor de tempo inteligente
- Biblioteca
- Sampler
- Drum Machine Designer
- Teclado de introducción por pasos
- Smart Controls
- Menú de herramientas
- Ventana de instalación de superficies de control
-
- Proyectos de Logic Pro
- Varias ventanas
- Ventana de asignaciones de controladores
- Área Pistas
- Pistas globales
- Automatización
- Parrilla Live Loops
- Mezclador
- Entorno MIDI
- Editor de teclado
- Editor de partituras
- Lista de eventos
- Editor de pasos
- Secuenciador de pasos
- Flex Time
- Editor de archivos de audio
- Channel EQ
- Editor de tempo inteligente
- Control de balance surround
- Sampler
- Funciones rápidas de la Touch Bar
-
-
- Trabajar con tu superficie de control
- Conectar superficies de control
- Añadir una superficie de control a Logic Pro for Mac
- Asignación automática para controladores MIDI USB
- Agrupar superficies de control
- Visión general de los ajustes “Superficies de control”
- Visualización del diálogo modal
- Consejos para usar tu superficie de control
- Superficies de control compatibles
- Software y firmware para Logic Pro for Mac
-
- Introducción a las asignaciones de controladores
-
- Vista avanzada de las asignaciones de controladores
- Parámetros de vista avanzada
- Asignar y eliminar controladores en la vista avanzada
- Zonas y modos
- Campos “Nombre de control” y Etiqueta
- Parámetros “Voltear grupo” y Exclusivo
- Parámetros del menú desplegable Clase
- Parámetros de “Mensaje de entrada” en la vista avanzada
- Rutas de mensajes OSC
- Parámetros Valor de vista avanzada
- Asignar botones a comandos de tecla
-
-
- Introducción al entorno
- Parámetros comunes de los objetos
- Personalizar el entorno
-
-
- Introducción a los objetos fader
- Utilizar objetos fader
- Reproducir movimientos de fader
- Trabajar con grupos de objetos
- Estilos de fader
- Funciones de fader: Eventos MIDI
- Funciones de fader: Intervalo, “Valor como”
- Funciones de fader: Filtro
- Fader vectorial
- Introducción a los faders especiales
- Conmutadores de cables
- Faders de metaeventos
- Faders SysEx
- Trabajar con mensajes SysEx
- Funciones especiales
- Objetos ornamento
- Conmutadores de grabación MMC
- Objetos teclado
- Objetos monitor
- Objeto divisor de canales
- Objetos entrada física
- Objetos entrada física
- Objetos metrónomo MIDI
-
-
- Introducción a amplificadores y pedales
-
- Introducción a Bass Amp Designer
- Modelos de amplificadores de bajo
- Modelos de caja de bajo
- Crear un combo personalizado
- Flujo de la señal
- Flujo de la señal del preamplificador
- Usar la caja de inyección directa
- Controles del amplificador
- Introducción a los efectos de Bass Amp Designer
- EQ
- Compresor
- Ecualizador gráfico
- Ecualizador paramétrico
- Parámetros de micrófono
- Visión general de los stompboxes
-
- Introducción a los efectos de retardo
-
- Introducción a Delay Designer
- Usar la pantalla principal
- Usar la pantalla de líneas de retardo
- Crear líneas de retardo
- Editar líneas de retardo
- Editar en la pantalla de líneas de retardo
- Barra de parámetros de líneas de retardo
- Usar el modo de sincronización
- Parámetros de Master
- Trabajar en surround
- Controles de Echo
- Controles de Sample Delay
- Controles de Stereo Delay
- Controles de Tape Delay
-
- Introducción a los efectos de filtro
-
- Introducción a EVOC 20 TrackOscillator
- Introducción a vocoder
- Interfaz de EVOC 20 TrackOscillator
- Controles de Analysis In
- Controles de detección U/V
- Controles de Synthesis In
- Controles del oscilador de seguimiento
- Controles de tono del oscilador de seguimiento
- Controles de Formant Filter
- Controles de modulación
- Controles de salida
-
- Usar módulos MIDI
-
- Introducción a Arpegiador
- Parámetros de control del Arpegiador
- Introducción a los parámetros de orden de notas
- Variaciones del orden de las notas
- Inversiones del orden de las notas
- Introducción a los parámetros de patrón del Arpegiador
- Utilizar el modo Live
- Utilizar el modo Grid
- Parámetros de opciones del Arpegiador
- Parámetros de teclado de Arpegiador
- Usar los parámetros de teclado
- Asignar controladores
- Controles de Modifier
- Controles de “Note Repeater”
- Controles de Randomizer
-
- Usar Scripter
- Usar el editor de scripts
- Introducción a la API Scripter
- Introducción a las funciones de procesamiento de MIDI
- Función HandleMIDI
- Función ProcessMIDI
- Función GetParameter
- Función SetParameter
- Función ParameterChanged
- Función Reset
- Introducción a los objetos JavaScript
- Usar el objeto Event de JavaScript
- Usar el objeto TimingInfo de JavaScript
- Utilizar el objeto Trace
- Utilizar la propiedad beatPos del evento MIDI
- Usar el objeto MIDI de JavaScript
- Crear controles Scripter
- Controles Transposer
- Grabar MIDI en Pista
-
-
- Visión general de Alchemy
- Visión general de la interfaz de Alchemy
- Barra de nombre de Alchemy
- Ubicaciones de los archivos de Alchemy
-
- Visión general de las fuentes de origen de Alchemy
- Controles maestros de origen
- Explorador de importación
- Controles de subpágina de origen
- Controles del filtro de origen
- Consejos de uso de los filtros de origen
- Introducción a los elementos de origen
- Controles del elemento aditivo
- Efectos del elemento aditivo
- Controles del elemento espectral
- Efectos del elemento espectral
- Controles de corrección del tono
- Controles de Formant Filter
- Controles del elemento granular
- Controles del elemento sampler
- Controles del elemento VA
- Técnicas de modulación de origen
- Controles de transformación
-
- Visión general de la ventana de edición de orígenes de Alchemy
- Controles globales del inspector
- Controles de grupo del inspector
- Controles de zona del inspector
- Editor del mapa de teclas
- Editor de ondas de zona
- Visión general de la ventana de edición Additive
- Pantalla “Partial bar”
- Controles de “Partial envelope”
- Ventana de edición Spectral
- Sección de voz maestra de Alchemy
-
- Visión general de la modulación de Alchemy
- Controles del rack de modulación
- Controles de LFO
- Controles de envolventes AHDSR
- Controles de envolventes con segmentos múltiples
- Secuenciador
- Parámetros de seguidor de envolvente
- Parámetros de ModMap
- Moduladores de control de MIDI
- Moduladores de propiedades de nota
- Moduladores de control de interpretación
- Parámetros ampliados de Alchemy
-
- Introducción a ES2
- Introducción a la interfaz de ES2
-
- Introducción a los parámetros de oscilador
- Ondas básicas del oscilador
- Utilizar la modulación de ancho de pulso
- Usar la modulación de frecuencia
- Utilizar la modulación en anillo
- Utilizar las ondas Digiwave
- Utilizar el generador de ruido
- Desafinar osciladores analógicos
- Estiramiento de afinación
- Equilibrar los niveles de los osciladores
- Ajustar los puntos iniciales de los osciladores
- Sincronizar los osciladores
-
- Introducción a la modulación de ES2
- Utilizar los LFO
- Utilizar la envolvente vectorial
-
- Utilizar puntos de la envolvente vectorial
- Utilizar los puntos de solo y sostenimiento de la envolvente vectorial
- Configurar los loops de la envolvente vectorial
- Comportamiento de liberación en la envolvente vectorial
- Formas de transición de puntos en la envolvente vectorial
- Ajustar los tiempos de la envolvente vectorial
- Utilizar el escalado de tiempo en la envolvente vectorial
- Utilizar el menú de función rápida de la envolvente vectorial
- Utilizar la superficie plana
- Referencia de fuentes de modulación
- Referencia de fuentes de modulación de vía
- Controles del procesador de efectos integrados de ES2
- Usar el modo Surround en ES2
- Parámetros ampliados
-
-
- Introducción a Quick Sampler
- Añadir audio a Quick Sampler
- Visualización de onda de Quick Sampler
- Utilizar Flex en Quick Sampler
- Controles de Pitch de Quick Sampler
- Controles de Filter de Quick Sampler
- Tipos de filtro de Quick Sampler
- Controles de Amp de Quick Sampler
- Parámetros ampliados de Quick Sampler
-
- Introducción a Sampler
- Cargar y guardar instrumentos en Sampler
-
- Introducción a los paneles Mapping y Zone de Sampler
- Usar el editor de asociaciones de teclas
- Usar la vista de grupo
- Realizar selecciones avanzadas de grupos
- Aplicar un fundido entre grupos de sample
- Usar la vista de zona
- Usar los comandos del menú del panel Mapping
- Usar el panel Zone
- Sincronizar audio con Flex
- Editar en el editor de archivos de audio
- Gestión de articulaciones de Sampler
- Gestión de la memoria de Sampler
- Parámetros ampliados de Sampler
-
- Introducción a Sculpture
- Interfaz de Sculpture
- Parámetros de tipo Global
- Parámetros de envolvente de amplitud
- Utilizar Waveshaper
- Parámetros de filtro
- Parámetros de salida
- Utilizar el intervalo y diversidad surround
- Definir controladores MIDI
- Parámetros ampliados
-
-
- Ultrabeat overview
- Ultrabeat interface
- Synthesizer section overview
- Filter section controls
- Distortion circuit controls
-
- Introducción a las nociones básicas sobre los sintetizadores
- Aspectos básicos de los sintetizadores
-
- Introducción a otros métodos de síntesis
- Síntesis basada en samples
- Síntesis de la modulación de frecuencia (FM)
- Síntesis del modelado de componentes
- Síntesis de tabla de ondas, vectores y LA (aritmética lineal)
- Síntesis aditiva
- Síntesis espectral
- Resíntesis
- Síntesis de distorsión de fase
- Síntesis granular
- Glosario
- Copyright

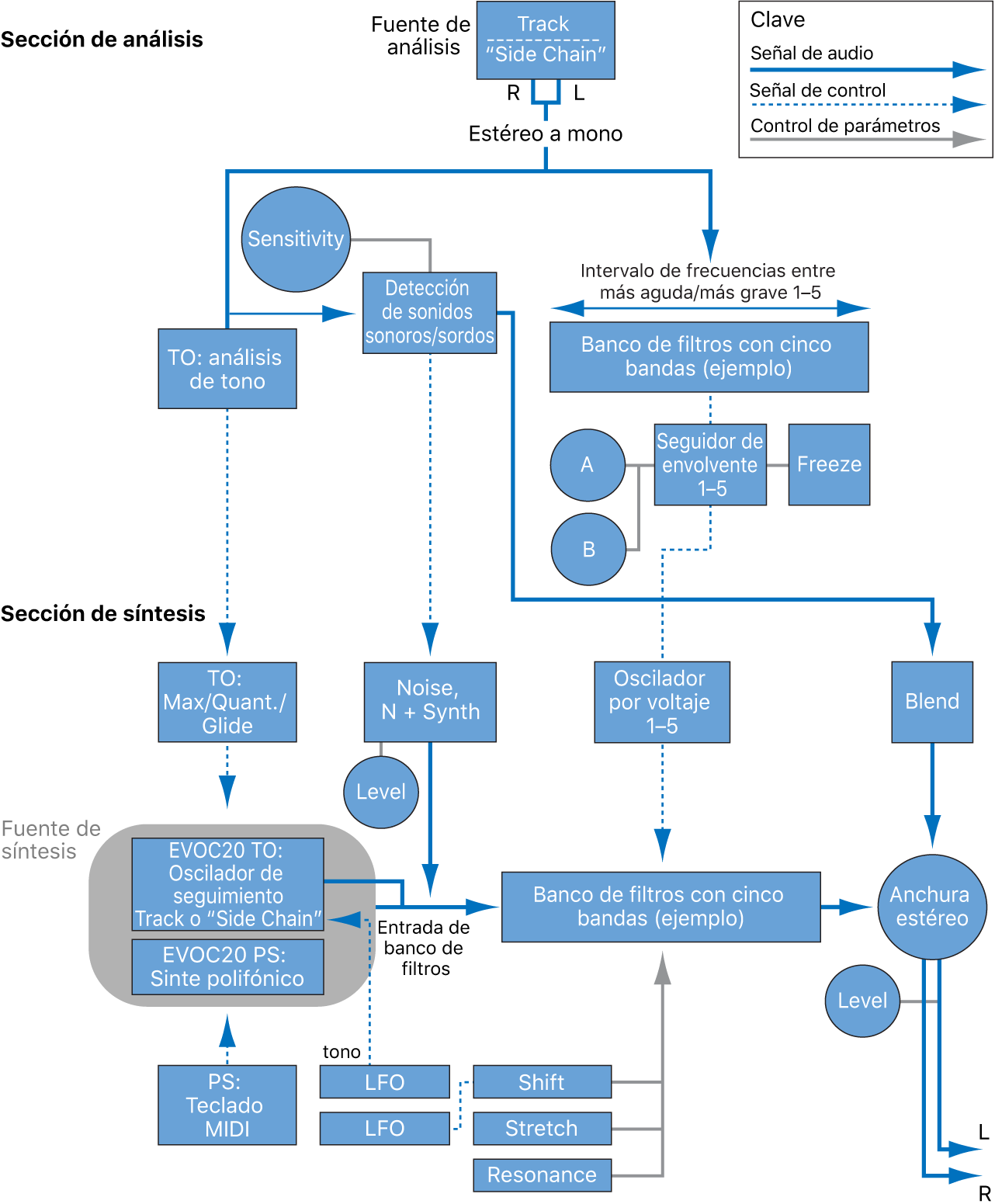
Diagrama de bloques de EVOC 20 para Logic Pro for Mac
Este diagrama de bloques ilustra la ruta de la señal en EVOC 20 TrackOscillator y PS de EVOC 20.

Descargar los manuales:
Manual de uso de Logic Pro: Apple Books
Instrumentos de Logic Pro: Apple Books
Efectos de Logic Pro: Apple Books
Gracias por tus comentarios.