La modification de cette commande entraînera le rechargement de la page.
Guide de l’utilisateur de Logic Pro
- Bienvenue
-
- Qu’est-ce que Logic Pro ?
- Vue d’ensemble des flux de production
- Notions élémentaires sur les projets Logic Pro
- Outils avancés et options supplémentaires
- Annulation et rétablissement de modifications
- Gestion de contenu Logic Pro
- Comment obtenir de l’aide
-
- Vue d’ensemble des projets
- Création de projets
- Ouverture des projets
- Enregistrement des projets
- Suppression de projets
-
- Lecture d’un projet
- Définition de la position de la tête de lecture
- Contrôle de la lecture à l’aide des boutons de transport
- Utilisation des menus contextuels de transport
- Utilisation de raccourcis clavier pour le transport
- Personnalisation de la barre des commandes
- Changement du mode d’affichage de l’écran LCD
- Contrôle et réinitialisation d’événements MIDI
- Utilisation de la zone de lecture en boucle
- Utilisation de la fonction Suivi d’événements
- Contrôle de Logic Pro à l’aide de la télécommande Apple Remote
- Contrôle de projets Logic Pro à l’aide de Logic Remote
-
- Vue d’ensemble des propriétés de projet
- Définition du tempo du projet
- Définition de la clé et de la gamme du projet
- Définition du chiffrage de mesure du projet
- Définition de la fréquence d’échantillonnage du projet
- Définition des points de début et de fin du projet
- Définition du volume de lecture du projet
-
- Vue d’ensemble de la gestion de projet
- Utilisation des versions alternatives et des copies de sauvegarde des projets
- Nettoyage de projets
- Gestion des ressources de projet
- Consolidation des ressources d’un projet
- Changement de nom des projets
- Copie et déplacement de projets
- Importation de données et de réglages à partir d’autres projets
- Prévisualisation des projets dans le Finder
- Fermeture des projets
- Affichage des informations du projet
-
- Vue d’ensemble
-
- Création de pistes
- Création de pistes par glisser-déposer
- Création de pistes en utilisant des tranches de console existantes
- Assignation de pistes à d’autres tranches de console
- Sélection de pistes
- Duplication de pistes
- Changement du nom de pistes
- Changement d’icônes de pistes
- Changement des couleurs des pistes
- Réorganisation des pistes
- Zoom sur des pistes
- Remplacement ou doublement de sons de batterie
-
- Vue d’ensemble des en-têtes de piste
- Désactivation du son des pistes
- Lecture solo de pistes
- Réglage du volume des pistes
- Réglage de la balance des pistes
- Activation de l’enregistrement des pistes
- Activation du monitoring de l’entrée des pistes audio
- Utilisation d’alternatives de piste
- Désactivation de pistes
- Protection des pistes
- Gel de pistes
- Masquer des pistes
- Suppression de pistes
- Édition de plusieurs pistes
-
- Vue d’ensemble des patchs
- Sélection d’un patch
- Sélection de préréglages et d’autres types de fichiers dans la bibliothèque
- Recherche de patchs en fonction de leur nom
- Fusion des réglages d’un patch avec le patch actif
- Réinitialisation de patchs
- Enregistrement de patchs personnalisés
- Mappage de patchs de performance
- Contrôle de la synchronisation à l’aide de la piste groove
- Utilisation du traitement de sélection
- Modification des paramètres de piste
-
- Vue d’ensemble
-
- Avant de procéder à un enregistrement audio
- Enregistrement de son par le biais d’un micro ou d’un instrument électrique
- Enregistrement de plusieurs prises audio
- Enregistrement sur plusieurs pistes audio
- Enregistrements audio avec Punch In et Punch Out
- Remplacement d’enregistrements audio
- Suppression d’enregistrements audio
-
- Avant d’enregistrer des instruments logiciels
- Utilisation d’instruments logiciels
- Enregistrement d’instruments logiciels
- Enregistrement de prises d’instrument logiciel supplémentaires
- Overdub d’instruments logiciels
- Retouche d’enregistrements d’instruments logiciels
- Utilisation de la répétition de note
- Enregistrement sur plusieurs pistes d’instruments logiciels
- Remplacement d’enregistrements d’instruments logiciels
- Enregistrement de plusieurs appareils MIDI sur plusieurs pistes
- Enregistrement simultané d’instruments logiciels et audio
- Utilisation de techniques d’enregistrement par entrée pas à pas
- Usage du métronome
-
- Usage de boucles et autres fichiers médias dans Logic Pro
-
- Boucles Apple Loops dans Logic Pro
- Recherche de boucles Apple Loops
- Lecture de boucles Apple Loops
- Accès à vos boucles Apple Loops favorites
- Ajout de boucles Apple Loops à vos projets
- Création de vos propres boucles Apple Loops
- Personnalisation du navigateur de boucles
- Utilisation de boucles sans balise
- Signets sur des dossiers dans le navigateur Tous les fichiers
- Importation de fichiers audio compressés
-
- Vue d’ensemble
-
- Vue d’ensemble de la zone Pistes
- Positionnement d’éléments à l’aide de la règle
- Disposition des éléments à l’aide des guides d’alignement
- Alignement d’éléments sur la grille
- Zoom vertical sur la zone Pistes
- Quantification de régions
- Contrôle du positionnement à l’aide des modes Glissement
- Défilement de précision dans un projet
- Défilement et zoom dans la zone Pistes
- Personnalisation de la barre d’outils
-
- Vue d’ensemble des régions
- Sélection de régions
- Sélection de parties de région
- Couper, copier et coller des régions
- Déplacement de régions
- Ajout ou suppression de blancs
- Retardement de la lecture de région
- Mise de régions en boucle
- Répétition de régions
- Redimensionnement de régions
- Désactivation du son et activation de la lecture solo de régions
- Étirement temporel de régions
- Scission de régions
- Démixage de régions MIDI
- Jonction de régions
- Création de régions dans la zone Pistes
- Normalisation de régions audio dans la zone Pistes
- Création d’alias de régions MIDI
- Clonage de régions audio
- Conversion de régions MIDI répétées en boucles
- Changement de la couleur des régions
- Conversion de régions audio en zones Sampler
- Renommage de régions
- Suppression de régions
-
- Vue d’ensemble
- Sélection de régions audio
- Coupure, copie et collage de régions audio
- Déplacement de régions audio
- Ajustement de régions audio
- Scission et fusion de régions audio
- Calage des éditions sur les passages à zéro
- Suppression de régions audio
- Utilisation de Flex Time et de la tonalité dans l’éditeur de piste audio
- Utilisation de l’automation dans l’éditeur de piste audio
-
- Vue d’ensemble
-
- Ajout de notes
- Sélection de notes
- Alignement d’éléments sur la grille
- Déplacement de notes
- Copie de notes
- Modification de la tonalité des notes
- Redimensionnement de notes
- Modification de la vélocité de note
- Quantification de la synchronisation des notes
- Quantification de la tonalité de notes
- Modification des articulations de note
- Verrouillage de la position des événements
- Désactivation du son de notes
- Changement de la couleur des notes
- Affichage des étiquettes des notes
- Suppression de notes
- Étirement temporel de notes
- Affichage de plusieurs régions MIDI
- Scission d’accords
- Zone Automation/MIDI dans l’éditeur de partition défilante
- Ouverture d’autres éditeurs
-
- Vue d’ensemble des fonctions Flex Time et Flex Pitch
-
- Algorithmes et paramètres Flex Time
- Étirement temporel à l’aide de marqueurs Flex
- Étirement temporel à l’aide de rectangles de sélection
- Étirement temporel à l’aide de l’outil Flex
- Suppression, réinitialisation et déplacement de marqueurs Flex
- Réglage de la synchronisation des pistes auxquelles la fonction Flex est appliquée par le biais du menu Quantifier
-
- Algorithme et paramètres Flex Pitch
- Modification de la tonalité audio dans l’éditeur de piste audio ou sur une piste agrandie
- Modification de la tonalité dans la zone Pistes lorsque la piste n’est pas agrandie
- Resynchronisation des régions audio par Flex Pitch
- Quantification de la tonalité de régions audio
- Création de données MIDI à partir d’enregistrements audio
- Modification du gain de régions audio
- Utilisation du mode Varispeed pour modifier la vitesse et la tonalité des données audio
-
- Vue d’ensemble des éditeurs avancés de Logic Pro
-
- Vue d’ensemble de la liste d’événements
-
- Vue d’ensemble de la modification d’événements
- Modification de la position et de la durée des événements
- Protection de la position des événements
- Modification des valeurs d’événements
- Modification des identifiants d’articulation des événements de note
- Désactivation du son et suppression de régions et d’événements
- Fenêtre Événements en premier plan
-
- Vue d’ensemble de l’éditeur pas à pas
-
- Modification de l’affichage de la grille et des pas
- Création de pas dans l’éditeur pas à pas
- Sélection de pas dans l’éditeur pas à pas
- Suppression de pas dans l’éditeur pas à pas
- Restauration de pas supprimés dans l’éditeur pas à pas
- Modification de valeurs de pas dans l’éditeur pas à pas
- Déplacement et copie de pas dans l’éditeur pas à pas
- Protection de la position des pas
- Utilisation de groupes de voies
-
- Vue d’ensemble de l’éditeur de fichier audio
- Lecture de fichiers audio dans l’éditeur de fichier audio
- Parcours des fichiers audio dans l’éditeur de fichier audio
-
- Commandes d’édition dans l’éditeur de fichier audio
- Utilisation de marqueurs d’éléments transitoires pour les opérations d’édition
- Utilisation de l’outil Crayon de l’éditeur de fichier audio
- Ajustement ou désactivation du son de fichiers audio
- Réglage des niveaux des fichiers audio
- Normalisation de fichiers audio
- Fondu de fichiers audio
- Commandes d’inversion de l’éditeur de fichier audio
- Commandes de boucle de l’éditeur de fichier audio
- Annulation d’opérations d’édition
- Sauvegardes manuelles
- Utilisation d’un éditeur d’échantillons externe
-
- Vue d’ensemble du mixage
- Définition des formats d’entrée des tranches de console
- Réglage des positions de panoramique ou de balance de tranche de console
- Désactivation ou lecture en solo du son des tranches de console
-
- Vue d’ensemble des modules
- Ajout, suppression, déplacement et copie de modules
- Insertion d’un module sur une piste par glisser-déposer
- Activation de modules sur des canaux inactifs
- Utilisation du module Channel EQ
- Utilisation de la fenêtre de module
- Utilisation des réglages de module
- Gestion des latences des modules
- Utilisation des modules Audio Units
- Prise en charge des modules compatibles ARA 2
- Utilisation du gestionnaire de modules
- Utilisation des réglages de tranche de console
-
- Acheminement de flux audio au moyen d’effets d’insert
- Acheminement de flux audio au moyen d’effets d’envoi
- Réglage du panoramique indépendamment pour les envois
- Utilisation d’instruments multisortie
- Utilisation des tranches de console de sortie
- Définition de la sortie stéréo d’une tranche de console
- Définition de la sortie mono d’une tranche de console
- Création de pistes pour les tranches de console de cheminement du signal
- Panoramique Surround
- Utilisation de la fenêtre Étiquettes d’E/S
- Annulation et rétablissement des réglages de table de mixage et de module
-
- Vue d’ensemble
- Automation de piste et automation de région dans Logic Pro
- Affichage des courbes d’automation
- Choix des modes d’automation
- Alignement des automations sur des positions de grille
- Modification de l’automation dans la liste des événements d’automation
- Écriture d’automation à l’aide de contrôleurs externes
-
- Vue d’ensemble des Smart Controls
- Affichage des Smart Controls pour les effets de la piste principale
- Sélection d’une présentation de Smart Control
- Assignation automatique de contrôleur MIDI
- Mappage automatique de commandes d’écran
- Mappage de commandes d’écran
- Modification des paramètres de mappage
- Utilisation de graphiques de mappage de paramètres
- Ouverture de la fenêtre d’un module d’une commande d’écran
- Changement du nom d’une commande d’écran
- Utilisation d’identifiants pour modifier des articulations
- Assignation de commandes matérielles aux commandes d’écran
- Comparaison d’éditions Smart Control avec des réglages enregistrés dans Logic Pro
- Utilisation de l’arpégiateur
- Automation des déplacements des commandes d’écran
-
- Vue d’ensemble des Live Loops
- Lancement et arrêt de cellules
- Utilisation de cellules Live Loops
- Modification des réglages de boucle pour des cellules
- Mode d’interaction de la grille des Live Loops et de la zone Pistes
- Modification de cellules
- Modification de scènes
- Utilisation de l’éditeur de cellule
- Bounce des cellules
- Enregistrement d’une performance Live Loops
- Modification des réglages de la grille des Live Loops
- Contrôle de Live Loops dans Logic Pro avec d’autres périphériques
-
- Vue d’ensemble des modifications générales
- Contrôle du volume d’un projet
-
- Vue d’ensemble
-
- Vue d’ensemble de l’éditeur de partition
- Affichage de la notation musicale
- Importation de fichiers MusicXML
- Disposition graphique des éléments
- Déplacement et copie d’éléments
- Redimensionnement de notes et de symboles
- Ajustement de l’écran d’affichage
- Répétition d’événements
- Insertion d’éléments dans plusieurs régions
- Modification de plusieurs éléments
- Sélection de plusieurs régions
- Masquage de régions
- Ajout de notes
-
- Vue d’ensemble de la palette des symboles
- Affichage des symboles de partition
- Sélection de symboles de partition
- Ajout de notes et de silences
- Ajout de notes et de symboles à plusieurs régions
- Ajout de changements d’armature et de chiffrage de mesure
- Changement du signe de clé
- Ajout de symboles de nuance, d’articulations et de crescendo
- Modification des têtes de note
- Ajout de symboles aux notes
- Ajout de symboles de trille, d’ornement et trémolo
- Ajout de marquage de pédale Sustain
- Ajout de symboles d’accords
- Grilles d’accords et symboles de tablature
- Ajout de traits de mesure, de reprises et de signes de coda
- Ajout de symboles de sauts de page et de ligne
-
- Sélection de notes
- Déplacement et copie de notes
- Modification de la tonalité, de la durée et de la vélocité de notes
- Modification des articulations de note
- Quantification de la synchronisation des notes
-
- Vue d’ensemble des attributs de note
- Modification des têtes de note
- Modification de la taille et de la position de notes
- Changement de l’apparence des altérations
- Changement de l’apparence des ligatures
- Modification des assignations de voix et de portée
- Modification de la direction des liaisons
- Modification de la syncope et de l’interprétation de notes
- Utilisation de notes indépendantes
- Changement de la couleur des notes
- Réinitialisation des attributs de note
- Limitation de l’entrée de note à la clé active
- Contrôle de l’apparence des liaisons
- Ajout et modification de n-olets
- Remplacement de la quantification d’affichage à l’aide de n-olets
- Ajout d’appogiatures et de notes indépendantes
- Suppression de notes
- Utilisation de l’automation dans l’éditeur de partition
-
- Vue d’ensemble des styles de portée
- Attribution de styles de portée à des pistes
- Fenêtre Style de portée
- Création et duplication de styles de portée
- Modification des styles de portée
- Modification des paramètres de portée, de voix et d’assignation
- Ajout et suppression de portées ou de voix dans la fenêtre Styles de portée de Logic Pro
- Copie de portées ou de voix dans la fenêtre Style de portée de Logic Pro
- Copie de styles de portée entres projets
- Suppression de styles de portée
- Assignation de notes à des voix et des portées
- Affichage des parties polyphoniques sur des portées séparées
- Changement des portées des symboles de partition
- Notes ligaturées à travers plusieurs portées
- Utilisation de styles de portée mappés pour la notation de batterie
- Styles de portée prédéfinis
-
- Vue d’ensemble des jeux de partitions
- Choix d’un jeu de partitions
- Création et suppression de jeux de partitions
- Modification des paramètres de jeu de partitions
- Modification des instruments d’un jeu de partitions
- Redimensionnement des jeux de partitions
- Création de présentations pour une partition et ses parties
- Extraction des parties d’une partition
- Importation de jeux de partitions à partir d’autres projets
- Partage d’une partition
-
- Vue d’ensemble de l’environnement
- Paramètres communs à tous les objets
- Personnalisation de l’environnement
-
-
- Vue d’ensemble des objets Curseur
- Utilisation d’objets Curseur
- Reproduction des mouvements des curseurs
- Utilisation de groupes d’objets
- Styles de curseurs
- Fonctions de curseur : Événements MIDI
- Fonctions de curseur : Largeur, Valeur en
- Fonctions de curseur : Filtre
- Curseur vectoriel
- Vue d’ensemble des curseurs spéciaux
- Sélecteurs de câble
- Curseurs de méta-événements
- Curseurs SysEx
- Utilisation des messages SysEx
- Fonctions spéciales
- Objets Ornement
- Boutons d’enregistrement MMC
- Objets Clavier
- Objets Moniteur
- Objet Séparateur de canal
- Objets Entrée physique
- Objets Entrée physique
- Objets Clic MIDI
-
-
- Vue d’ensemble des raccourcis clavier
- Raccourcis clavier pour la navigation, l’importation et l’enregistrement
- Attribution des raccourcis clavier
- Copie et impression de raccourcis clavier
-
- Raccourcis clavier généraux
- Commandes générales de Surface de contrôle
- Différentes fenêtres
- Fenêtres affichant les fichiers audio
- Pistes de la fenêtre principale et divers éditeurs
- Grille des Live Loops
- Éditeurs divers
- Visualiseur affichant la règle de temps
- Pistes de la fenêtre principale
- Table de mixage
- Environnement MIDI
- Partition défilante
- Éditeur de partition
- Éditeur d’événement
- Éditeur pas à pas
- Séquenceur pas à pas
- Navigateur audio du projet
- Éditeur de fichier audio
- Éditeur de Smart Tempo
- Sampler
- Clavier d’entrée pas à pas
- Raccourcis clavier du menu Outil dans Logic Pro
- Raccourcis sur la Touch Bar
-
-
- Utilisation de votre surface de contrôle
- Connexion de surfaces de contrôle
- Ajout d’une surface de contrôle à Logic Pro
- Assignation automatique pour les contrôleurs MIDI USB
- Regroupement de surfaces de contrôle
- Vue d’ensemble des préférences des surfaces de contrôle
- Affichage de messages
- Astuces d’utilisation de votre surface de contrôle
- Surfaces de contrôle prises en charge par Logic Pro
- Logiciels et programmes internes
-
- Vue d’ensemble des assignations de contrôleur
-
- Présentation Expert des assignations de contrôleur
- Bouton Présentation Expert
- Assignation et suppression de contrôleurs en présentation Expert
- Zones et modes
- Champs Nom de commande et Étiquette
- Paramètres Pivoter le groupe et Exclusif
- Paramètres du menu local Classe
- Paramètres Message en entrée en présentation Expert
- Chemins des messages OSC
- Paramètres de valeur de la présentation Expert
- Assignation de boutons à des raccourcis clavier
-
-
- Familiarisez-vous avec les effets
-
- Familiarisez-vous avec les amplificateurs et les pédales
-
- Vue d’ensemble d’Amp Designer
- Modèles Amp Designer de Logic Pro
- Enceintes Amp Designer
- Création d’un combo personnalisé
- Commandes d’ampli
- Vue d’ensemble des égaliseurs d’Amp Designer
- Vue d’ensemble des effets d’Amp Designer
- Effet de réverbération d’Amp Designer
- Effets de trémolo et de vibrato d’Amp Designer
- Commandes de micro d’Amp Designer
-
- Vue d’ensemble de Bass Amp Designer
- Modèles d’amplis de basses
- Modèles d’enceinte de basses
- Création d’un combo personnalisé
- Flux de signal de l’ampli
- Flux de signal du préampli
- Utilisation de la boîte de direct
- Commandes d’ampli
- Vue d’ensemble des effets de Bass Amp Designer
- Égaliseur de Bass Amp Designer
- Compresseur de Bass Amp Designer
- Égaliseur graphique de Bass Amp Designer
- Égaliseur paramétrique de Bass Amp Designer
- Commandes de micro de Bass Amp Designer
-
- Vue d’ensemble du pédalier Pedalboard
- Utilisation du navigateur de pédale
- Utilisation du mode d’importation
- Utilisation de la zone de pédale
- Utilisation du routeur
- Utilisation des commandes de macro
- Pédales de distorsion
- Pédales de tonalité
- Pédales de modulation
- Pédales de retard
- Pédales de filtre
- Pédales dynamiques
- Pédales d’utilitaire
-
- Familiarisez-vous avec les effets Delay
-
- Vue d’ensemble de Delay Designer
- Utilisation de l’écran principal
- Utilisation de l’écran Tap
- Création de taps
- Sélection, déplacement et suppression de taps
- Modification graphique des paramètres de tap
- Utilisation de la barre des paramètres Tap
- Utilisation du mode de synchronisation
- Paramètres Master de Delay Designer
- Manipulation de sons Surround
- Commandes Echo
- Commandes Sample Delay
- Commandes Stereo Delay.
- Commandes Tape Delay
-
- Familiarisez-vous avec les effets de filtre
-
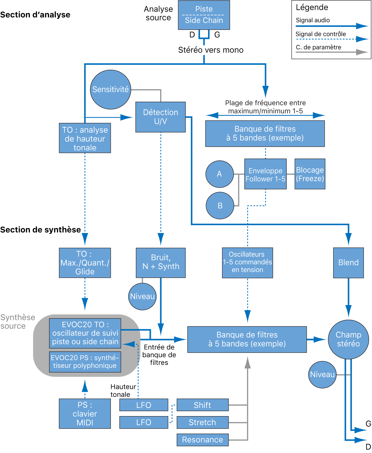
- Vue d’ensemble de l’EVOC 20 TrackOscillator
- Vue d’ensemble du vocoder
- Interface de l’EVOC 20 TrackOscillator
- Commandes Analysis In
- Paramètres U/V Detection
- Paramètres Synthesis In
- Paramètres Tracking Oscillator
- Paramètres de tonalité d’oscillateur de suivi
- Commandes de filtre à formant
- Commandes de modulation
- Paramètres de sortie
-
- Utilisation des modules MIDI
-
- Vue d’ensemble d’Arpeggiator
- Paramètres de commande Arpeggiator
- Vue d’ensemble des paramètres d’ordre des notes
- Variations d’ordre des notes
- Inversions d’ordre des notes
- Vue d’ensemble des paramètres de motif d’Arpeggiator
- Utilisation du mode Live
- Utilisation du mode grille
- Paramètres des options d’Arpeggiator
- Paramètres de clavier d’Arpeggiator
- Utilisation des paramètres de clavier
- Assignation des paramètres de contrôleur
- Commandes du module MIDI Modifier
- Commandes du module MIDI Note Repeater
- Commandes du module MIDI Randomizer
-
- Utilisation du module MIDI Scripter
- Utilisation de l’éditeur de scripts
- Vue d’ensemble de l’API du module Scripter
- Vue d’ensemble des fonctions de traitement MIDI
- Fonction HandleMIDI
- Fonction ProcessMIDI
- Fonction GetParameter
- Fonction SetParameter
- Fonction ParameterChanged
- Fonction Reset
- Vue d’ensemble des objets JavaScript
- Utilisation de l’objet JavaScript Event
- Utilisation de l’objet JavaScript TimingInfo
- Utilisation de l’objet Trace
- Utilisation de la propriété de l’événement beatPos
- Utilisation de l’objet JavaScript MIDI
- Création de commandes Scripter
- Commandes du module MIDI Transposer
-
- Familiarisez-vous avec les instruments inclus
-
- Vue d’ensemble d’Alchemy
- Barre de nom
-
- Vue d’ensemble des sources d’Alchemy
- Commandes de source principales
- Navigateur d’importation
- Commandes de sous-page de source
- Commandes de filtres de source
- Conseils d’utilisation des filtres de source
- Vue d’ensemble des éléments de source
- Commandes de l’élément additif
- Effets de l’élément additif
- Commandes de l’élément spectral
- Effets de l’élément spectral
- Commandes de correction de tonalité
- Commandes de filtre à formant
- Commandes de l’élément granulaire
- Commandes de l’élément d’échantillonneur
- Commandes de l’élément VA
- Modulations de source
- Commandes de morphing
-
- Vue d’ensemble de la fenêtre d’édition de source d’Alchemy
- Commandes globales de l’inspecteur
- Commandes de groupe de l’inspecteur
- Commandes de zone de l’inspecteur
- Éditeur de disposition du clavier
- Éditeur de forme d’onde de zone
- Vue d’ensemble de la fenêtre d’édition additive d’Alchemy
- Affichage des barres de partiel
- Commandes d’enveloppe de partiels
- Fenêtre d’édition spectrale
- Section de voix principale
-
- Vue d’ensemble de la modulation d’Alchemy
- Commandes du rack de modulation
- Commandes de LFO
- Commandes d’enveloppe AHDSR
- Commandes d’enveloppes multi-segments
- Séquenceur d’Alchemy
- Paramètres du suiveur d’enveloppe
- Paramètres de ModMap
- Modulateurs de commandes MIDI
- Modulateurs de propriétés de notes
- Modulateurs de commandes de performance
- Paramètres étendus dans Alchemy
-
- Vue d’ensemble de l’ES2
- Interface de l’ES2
-
- Vue d’ensemble des paramètres d’oscillateur
- Formes d’onde d’oscillateur de base
- Utilisation de la modulation de largeur d’impulsion
- Utilisation de la modulation de fréquence
- Utilisation de la modulation en anneau
- Utilisation des Digiwaves
- Utilisation du générateur de bruit
- Émulation d’oscillateurs analogiques désaccordés
- Étirement des octaves
- Balance des niveaux d’oscillateur
- Réglage des points de début d’oscillateur
- Synchronisation des oscillateurs
-
- Vue d’ensemble de la modulation ES2
- Utilisation des LFO
- Utilisation de l’enveloppe Vector
-
- Utilisation des points de l’enveloppe Vector
- Utilisation des points Solo et Sustain de l’enveloppe Vector
- Configuration des boucles de l’enveloppe Vector
- Comportement de phase de relâchement de l’enveloppe Vector
- Formes de transition entre les points de l’enveloppe Vector
- Définition des durées d’enveloppe Vector
- Utilisation du redimensionnement temporel de l’enveloppe Vector
- Utilisation du pavé planaire
- Référence des sources de modulation
- Référence des sources de modulation Via
- Commandes de processeur d’effets intégrés de l’ES2
- Utilisation de l’ES2 en mode Surround
- Paramètres étendus
-
-
- Vue d’ensemble de Quick Sampler de Logic Pro
- Ajout de contenu à Quick Sampler de Logic Pro
- Affichage de la forme d’onde dans Quick Sampler de Logic Pro
- Utilisation de Flex dans Quick Sampler de Logic Pro
- Commandes de tonalité dans Quick Sampler de Logic Pro
- Commandes de filtre dans Quick Sampler de Logic Pro
- Types de filtre de Quick Sampler
- Commandes d’ampli dans Quick Sampler de Logic Pro
- Paramètres étendus dans Quick Sampler de Logic Pro
-
- Vue d’ensemble de Sampler
- Chargement et enregistrement d’instruments échantillonnés
-
- Vue d’ensemble des sous-fenêtres Mapping et Zone de Sampler
- Éditeur de mappage de touche
- Présentation Group
- Sélection de groupes avancée
- Utilisation des paramètres de fondu enchaîné de Sampler
- Présentation Zone
- Barre des menus de la sous-fenêtre Mapping
- Sous-fenêtre Zone de Sampler
- Synchronisation d’audio avec Flex
- Édition dans l’éditeur de fichier audio de Logic Pro
- Gestion d’articulations de Sampler
- Gestion de la mémoire dans Sampler
- Paramètres étendus de Sampler
-
- Vue d’ensemble de Sculpture
- Interface de Sculpture
- Paramètres globaux
- Paramètres d’enveloppe d’amplitude
- Utilisation du Waveshaper
- Paramètres de filtrage
- Paramètres de sortie
- Utilisation des paramètres Range et Diversity Surround
- Assignation de contrôleurs MIDI
- Paramètres étendus
-
-
- Vue d’ensemble d’Ultrabeat
- Interface d’Ultrabeat
- Vue d’ensemble de la section Synthesizer
-
- Vue d’ensemble des oscillateurs
- Utilisation du mode d’oscillateur de phase de l’oscillateur 1
- Utilisation du mode FM de l’oscillateur 1
- Utilisation du mode Side Chain de l’oscillateur 1
- Utilisation du mode d’oscillateur de phase de l’oscillateur 2
- Caractéristiques des formes d’onde de base
- Utilisation du mode Sample de l’oscillateur 2
- Utilisation du mode Model de l’oscillateur 2
- Commandes du modulateur en anneau (Ring Modulator)
- Commandes de générateur de bruit
- Commandes de la section de filtre
- Commandes du circuit de distorsion
-
- Vue d’ensemble du séquenceur pas à pas d’Ultrabeat
- Notions de base du séquenceur pas à pas
- Interface du séquenceur pas à pas
- Commandes générales du séquenceur
- Commandes de motif
- Utilisation de la fonction Swing
- Exportation de motifs Ultrabeat en tant que régions MIDI
- Commande MIDI du séquenceur pas à pas
-
- Vue d’ensemble des notions élémentaires sur les synthétiseurs
- Principes fondamentaux des synthétiseurs
-
- Vue d’ensemble des autres méthodes de synthèse
- Synthèse par échantillonnage
- Synthèse par modulation de fréquence (FM)
- Synthèse par modélisation des composantes
- Synthèse par table d’ondes, vectorielle et arithmétique linéaire (LA)
- Synthèse additive
- Synthèse spectrale
- Resynthesis
- Synthèse par distorsion de phase
- Synthèse granulaire
- Glossaire
Merci de votre feedback.

