
Rancang dan sediakan cache kandungan
Cache kandungan biasanya terjejas oleh dua faktor utama: kesambungan dan konfigurasi perkasasan.
Rancang cache kandungan anda untuk prestasi terbaik
Anda dapat prestasi terbaik daripada cache kandungan anda dengan menyambung ke rangkaian anda menggunakan Gigabit Ethernet. Cache kandungan boleh melayan beratus pelanggan secara serentak, yang boleh menepukan port Gigabit Ethernet. Oleh itu, dalam kebanyakan pengerahan skala kecil ke besar, prestasi cerutan adalah biasanya lebar jalur rangkaian setempat anda.
Untuk menentukan sama ada Mac anda adalah prestasi cerutan apabila jumlah besar klien mengakses cache kandungan serentak, semak penggunaan pemproses untuk proses AssetCache dalam Monitor Aktiviti (buka Monitor Aktiviti, pilih Paparan > Semua Proses, kemudian klik CPU). Jika penggunaan pemproses sentiasa pada atau hampir maksimum, anda mungkin mahu menambah cache kandungan tambahan untuk mengagihkan permintaan merentasi beberapa komputer.
Juga, jika Mac anda dalam persekitaran tempat pelanggan memuat turun pelbagai kandungan yang berjumlah besar, pastikan untuk mengeset had saiz cache cukup tinggi. Ini menghalang cache kandungan daripada memadam data secara kerap, yang mungkin memerlukan muat turun kandungan yang sama berbilang kali, dengan itu menggunakan lebih lebar jalur internet.
Sediakan cache kandungan anda
Berikut ialah amalan terbaik untuk cache kandungan:
Benarkan semua pemberitahuan push Apple.
Jangan gunakan seting proksi manual.
Jangan gunakan proksi untuk menerima permintaan klien dan menghantarnya kepada cache kandungan.
Pintaskan pengesahan proksi untuk cache kandungan.
Tentukan port TCP untuk cache.
Urus trafik cache antara tapak.
Sekat pendaftaran cache rogue dengan menguatkuasakan pengehadan perkhidmatan pengurusan peranti “Halang cache kandungan” pada semua komputer Mac.
Gunakan berbilang cache kandungan
Anda boleh menggunakan berbilang cache kandungan untuk rangkaian anda. Cache kandungan pada rangkaian yang sama dipanggil setara dan ia boleh berkongsi kandungan dengan satu sama lain. Jika anda mempunyai lebih daripada satu, anda boleh tentukan hubungan setara dan induk untuk cache kandungan. Cache kandungan menggunakan hubungan ini untuk menentukan cache kandungan yang mana untuk ditanya bagi memenuhi permintaan kandungan.
Anda juga boleh menyusun cache kandungan anda dalam hieraki. Cache kandungan di bahagian atas hierarki dipanggil induk dan ia boleh membekalkan kandungan kepada anaknya.
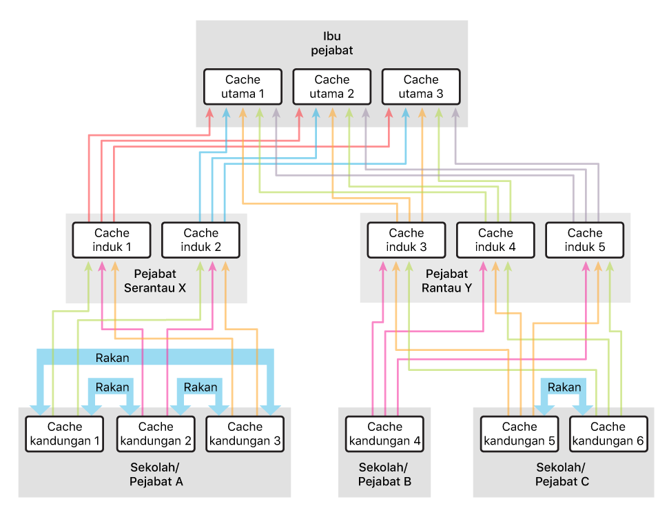
Konfigurasi rangkaian sampel untuk cache kandungan
Dalam contoh di bawah, rangkaian disusun kepada hierarki tiga tahap yang mempunyai berbilangan peringkat cache kandungan induk; kandungan berbeza mengikut cara cache kandungan rakan ditakrifkan. Di sebelah kiri, setara ditakrifkan pada setiap tahap hieraki. Di sebelah kanan, setara ditakrifkan hanya pada tahap paling rendah hieraki.
Berikut ialah contoh konfigurasi menggunakan lebih banyak setara berbanding induk:

Berikut ialah contoh konfigurasi menggunakan lebih banyak induk berbanding setara:

Anda mungkin memilih konfigurasi sepadan dengan contoh pertama untuk memaksimumkan perkongsian antara cache. Jika satu cache kandungan dalam lokasi tidak tersedia, yang lain mungkin telah mempunyai kandungan cache yang sama. Cache kandungan 1–6 dan cache induk 1–5 boleh menggunakan polisi pemilihan induk pertama tersedia, rawak, pusingan robin, atau lekat tersedia.
Anda mungkin memilih konfigurasi sepadan dengan contoh kedua untuk memaksimumkan jumlah saiz cache. Cache induk 1–5 tidak berkongsi kandungan dengan satu sama lain dan kedua-duanya tidak membuat cache utama 1–3. Cache kandungan 1–6 dan cache induk 1–5 boleh menggunakan polisi pemilihan induk url-laluan-hash.